Home
CN
Products
EMS Products
TVS Diodes
ESD Protection Diodes
Resettable Fuses
Thyristor Surge Suppressor
Gas Discharge Tubes
Schottky Barrier Diodes
Varistors
NTC thermistors MF72
eFuse
NTC thermistors MF52、MF58
EMI Products
Common Mode Choke
Power Inductors
Ferrite Beads
Common-mode Chokes for CAN FD
Sensors
Temperature sensor devices
Temperature sensor module
Power Devices
MOSFET
Rectifier Diodes
Zener Diodes
Surge Protective Device
SPD for Power Supply
SPD for Signal
SPD for Power + Signal
SCB
Applications
Industrial
Medical & healthcare
Automotive
Energy infrastructure
Consumer electronics
Electronic detonator
Client Cases
Development
Industry Layout
Patent Qualifications
Production Management
Product Planning
Our Future
News & Events
Corporate News
Industry News
Product Knowledge
Training & Education
About
Company Profile
Cultural Philosophy
Organizational Structure
Development History
Sales Network
Honors and Certifications
Contact Us
Support
Sample Request
Technical Support
EMC/CNAS Test
FAQ
Cross-reference search
Careers
Career Development
Employee Culture
Benefits and Compensation
Search jobs
Global
CN
Home
Products
EMS Products
EMI Products
Sensors
Power Devices
Surge Protective Device
Cross-reference search
TVS Diodes
ESD Protection Diodes
Resettable Fuses
Thyristor Surge Suppressor
Gas Discharge Tubes
Schottky Barrier Diodes
Varistors
NTC thermistors MF72
eFuse
NTC thermistors MF52、MF58
Common Mode Choke
Power Inductors
Ferrite Beads
Common-mode Chokes for CAN FD
Temperature sensor devices
Temperature sensor module
MOSFET
Rectifier Diodes
Zener Diodes
SPD for Power Supply
SPD for Signal
SPD for Power + Signal
SCB
Applications
Industrial
Medical & healthcare
Automotive
Energy infrastructure
Consumer electronics
Electronic detonator
Industrial Connectivity and Communication
Industrial automation
Industrial motion and drive
Sensing and Human machine interface (HMI)
Lighting
PLC IoT gateway
Power line Carrier
HMI
PLC
Industrial controller I/O system
Inverter for motion control system
Servo drive for motion controller
Industrial alarm devices
Sensors
Smart lights
Landscape lights
Diabetes healthcare
Hospital patient care
In-vitro diagnostics
Blood glucose monitor
Dental medical equipment
Oxygen concentrator
Blood pressure monitor
Pulsating pulse oximeter
Comprehensive diagnostic and treatment equipment for tinnitus and hearing loss
Infusion pump
Electronic chair
Electronic bed
CPAP ventilator
Electrocardiogram (ECG)
Portable blood coagulation analyzer
Semi-automatic thromboelastography
Immunoassay analyzer
Fecal analyzer
Flow cytometer
Molecular analyzer
Advanced driver assistance systems (ADAS)
Body electronics
Car access & security systems
Car access & security systems
Lighting
Infotainment & cluster
Car entertainment system
Power supply
In-cabin camera module
Mirror replacement/camera mirror system
Front camera
Rear door module
Wiper module
Kick to open module
PEPS
Heat pump module
Interior light
Headlight Adaptive LED Driver Module
Headlight HB/LB LED Driver Module
Small light
Rear light
Zone control module
Domain gateway
Automotive USB charging
Premium audio
Automotive display
Onboard battery charger
12V/48V power distribution box
48V New Energy System
Energy storage systems
Charging pile
Smart meter
Smart circuit breakers
Grid automation
Micro inverter
Uninterruptible power supply
Battery management system (BMS)
DC charging (pile) station
AC charging (pile) station
Gas meter
Electricity meter
Water meter
Smart electrical panel
Solid state circuit breaker (SSCB)
Industrial circuit breaker
GFCI/RCD circuit breaker
DFCI circuit breaker
AFCI circuit breaker
Fault indicator (FI)
Power quality meter
Power quality analyzer
Grid asset monitoring
High-voltage direct current (HVDC) power transmission
Personal computing and entertainment
Smart Home and IoT
Personal travel and drones
Power and charging
VR glasses
Desktop computer
Smart parcel lockers
Smart lock
Two-wheeled vehicle tracker
E-BIKE
Drone
PD
Electronic detonator
Electronic detonator
Support
Support
With over a thousand cooperative customers and 17 years of service experience, we can provide you with everything from model selection to technical support
Sample Request
Technical Support
EMC/CNAS Test
FAQ
Cross-reference search
Development
Development
Our unyielding mission is to continuously innovate and lead the industry's progress.
Industry Layout
Patent Qualifications
Production Management
Product Planning
Our Future
News & Events
News & Events
We will share every little bit of our life with you at all times
Corporate News
Industry News
Product Knowledge
Training & Education
About
About
Yinte Electronics integrates technology research and development, chip manufacturing, packaging and testing, sales, and service
Company Profile
Cultural Philosophy
Organizational Structure
Development History
Sales Network
Honors and Certifications
Client Cases
Contact Us
Careers
Careers
Unleash potential together, shape a healthy future for humanity
Career Development
Employee Culture
Benefits and Compensation
Search jobs
Select model to search
|
Cross-reference search
Online Message
Name
*
Company
Email
*
Phone
Message
Contact
Applications
Focus on customer's program needs, tailor-make solutions, and help you enhance the core competitiveness of your products
Home
Applications
Consumer electronics
Industrial
Medical & healthcare
Automotive
Energy infrastructure
Consumer electronics
Electronic detonator
Smart Home and IoT
Personal computing and entertainment
Smart Home and IoT
Personal travel and drones
Power and charging
Smart parcel lockers
Smart parcel lockers
PD
Two-wheeled vehicle tracker
E-BIKE
Drone
Smart lock
VR glasses
Desktop computer
Overview
Block diagram
Other related
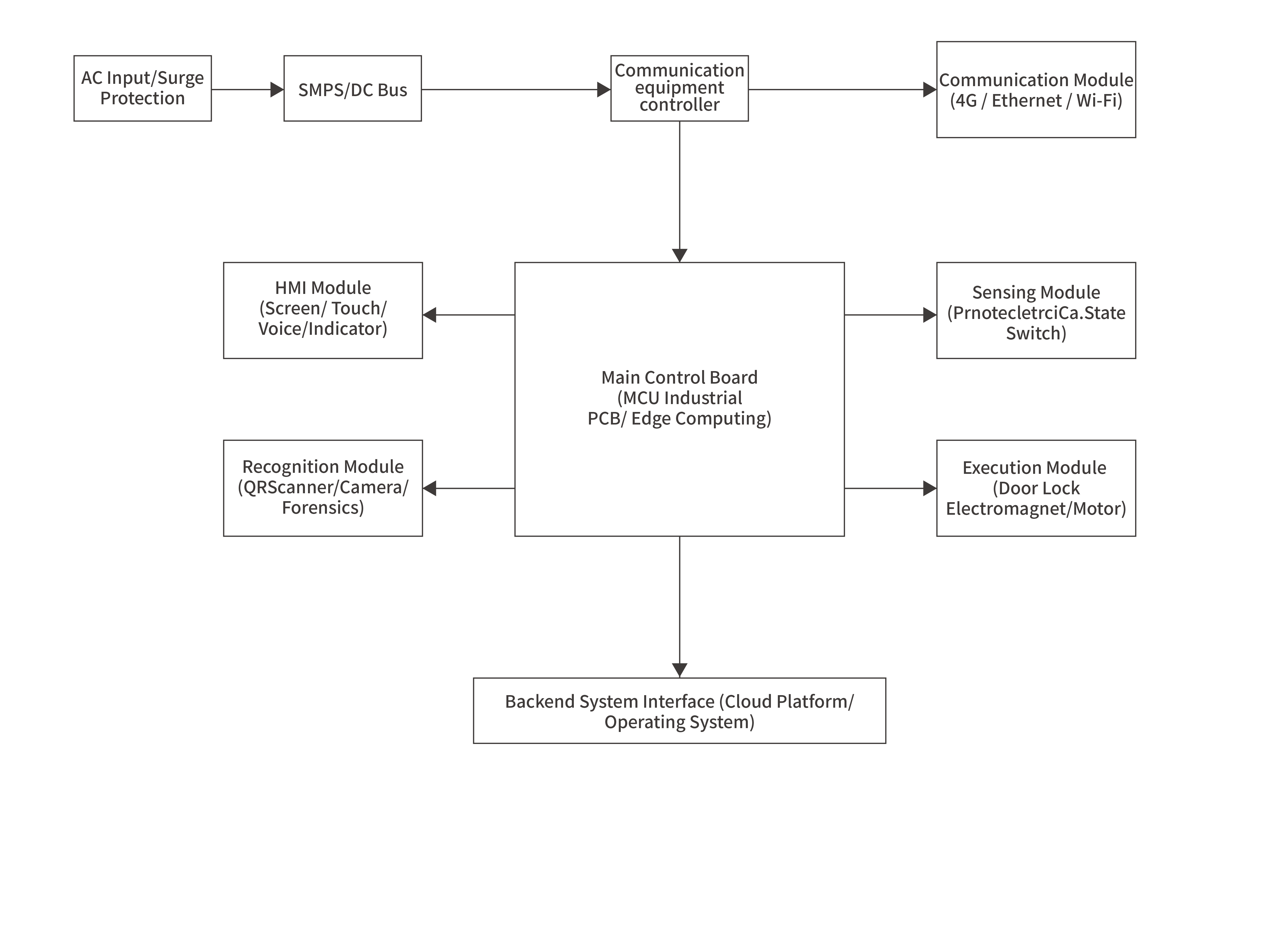
Smart parcel lockers
Block diagram
Find products and reference designs for your system.
Products
Reference designs
这里输入产品id 格式:{switch} (
5
)
这里输入产品id 格式:{switch} (
5
)
这里输入产品id 格式:{switch} (
5
)
这里输入产品id 格式:{switch} (
5
)
这里输入产品id 格式:{switch} (
5
)
这里输入产品id 格式:{switch} (
5
)
这里输入产品id 格式:{switch} (
5
)
Other related
Smart lock