
TC8:负责制定车载以太网 ECU 测试要求,定义基于这些要求的车载以太网中所有 ECUs 的测试规范。还负责定义测试过程,支持可执行 ECU 测试的实验室的建立,定期审核测试规范,以提高车载以太网 ECU 和网络的通信质量
TC11:主要制定交换机半导体测试规范,以确定产品是否符合开放规范或相关要求中定义的规范
互操作性测试:检验不同制造商的设备是否能无缝通信。比如,验证车载以太网 PHY(通常也称为收发器)的可靠性,检查 PHY 能否在给定的有限时间内建立稳定的链路,也用于车载以太网 PHY 的诊断,如信号质量指数(SQI)和线束故障的检测。
物理媒介附加测试:确保物理层连接的可靠性与标准一致性,主要评估车载以太网的电气特性,测试内容包括传输衰落、传输失真、传输时钟抖动、传输功率谱密度、传输时钟频率等
交换机测试:验证交换功能的正确性,包括帧转发和过滤规则等。例如,测试通用功能(数据帧正常转发、端口镜像等)、地址解析功能(地址学习、地址老化时间等)、虚拟局域网功能(TPID 以太类型字段自由配置功能等)等
VLAN 测试:确保 VLAN 划分和管理符合标准,增强网络安全和效率
高层协议测试:包括 TCP/IP 测试,确保传输控制协议 / 互联网协议栈的正确实施;SOME/IP 测试,针对 Service - Oriented Middleware over IP 的测试,重点在于服务发现、数据交换的准确性与效率
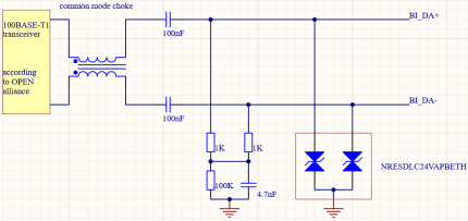
针对车载以太网的深回扫车规级ESD
可满足空气±30KV,接触±30KV放电等级。
符合开放技术联盟 100/1000 BASE-T1 标准,采用小型 SOT23 表面贴装塑料封装,旨在保护两条车载网络总线线路免受 ESD 和其他瞬态事件的损坏
|
VR |
IR |
VT |
CD |
ESD |
|
24V |
100nA |
140 |
2PF |
30kv |
