
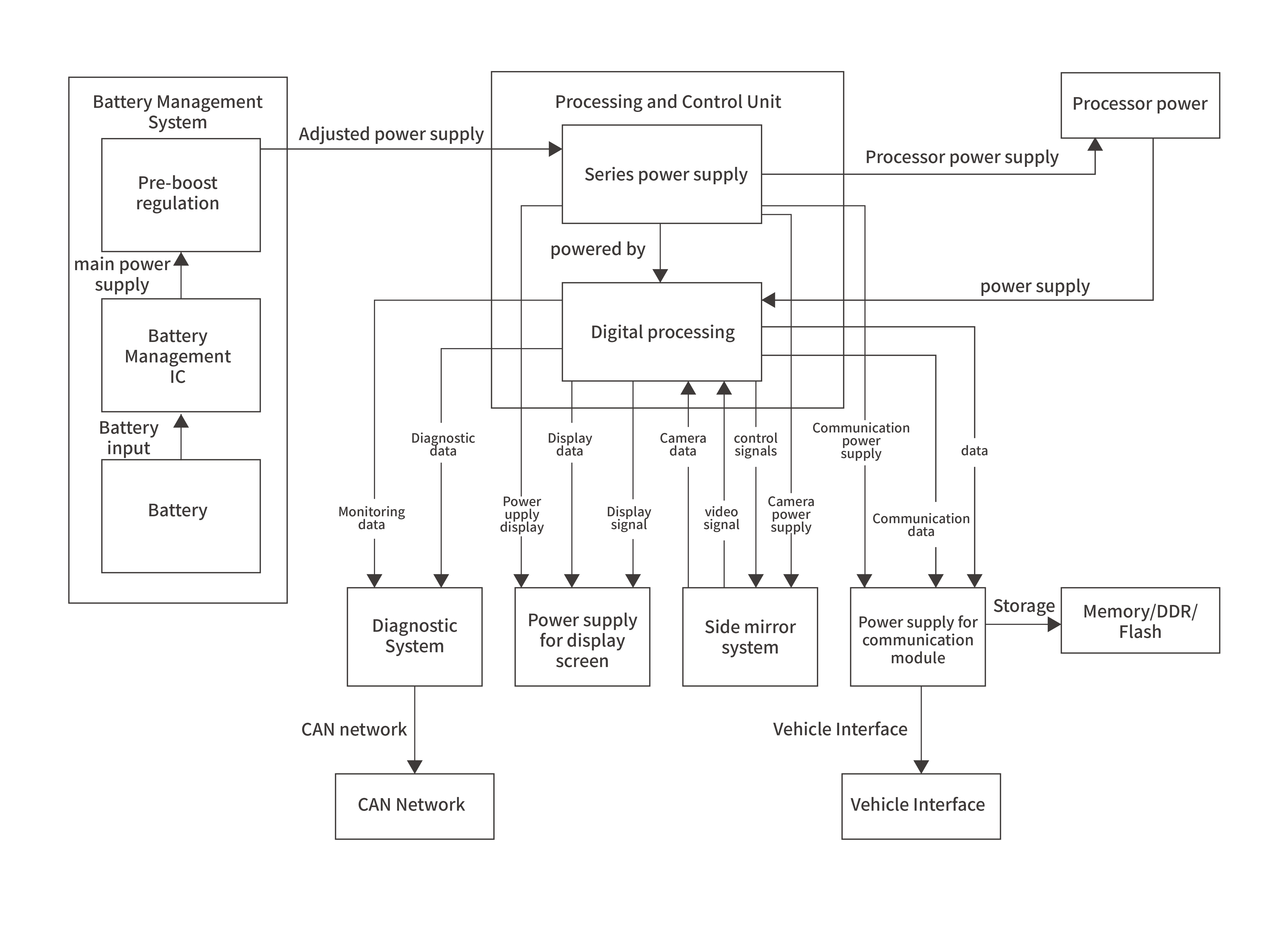
The Camera-based Rearview Mirror System (CMS) is a revolutionary alternative to traditional optical rearview mirrors. Through real-time interaction between a high-definition camera and an in-cabin display, it significantly expands the driver's field of vision and reduces wind resistance. We understand the extreme requirements of the CMS system for stable video streaming and low latency, and have provided it with complete semiconductor support, from high-speed data interface protection to efficient power management. Addressing the susceptibility of external cameras to electrostatic discharge (ESD) shocks and electromagnetic ripple in complex automotive environments, Echotronics has deeply integrated ultra-low capacitance transient suppression solutions and high-performance filtering devices. This ensures lossless transmission of 100Mbps/1Gbps video data while greatly improving the system's operational reliability in all-weather extreme environments such as rain, snow, and strong sunlight.