
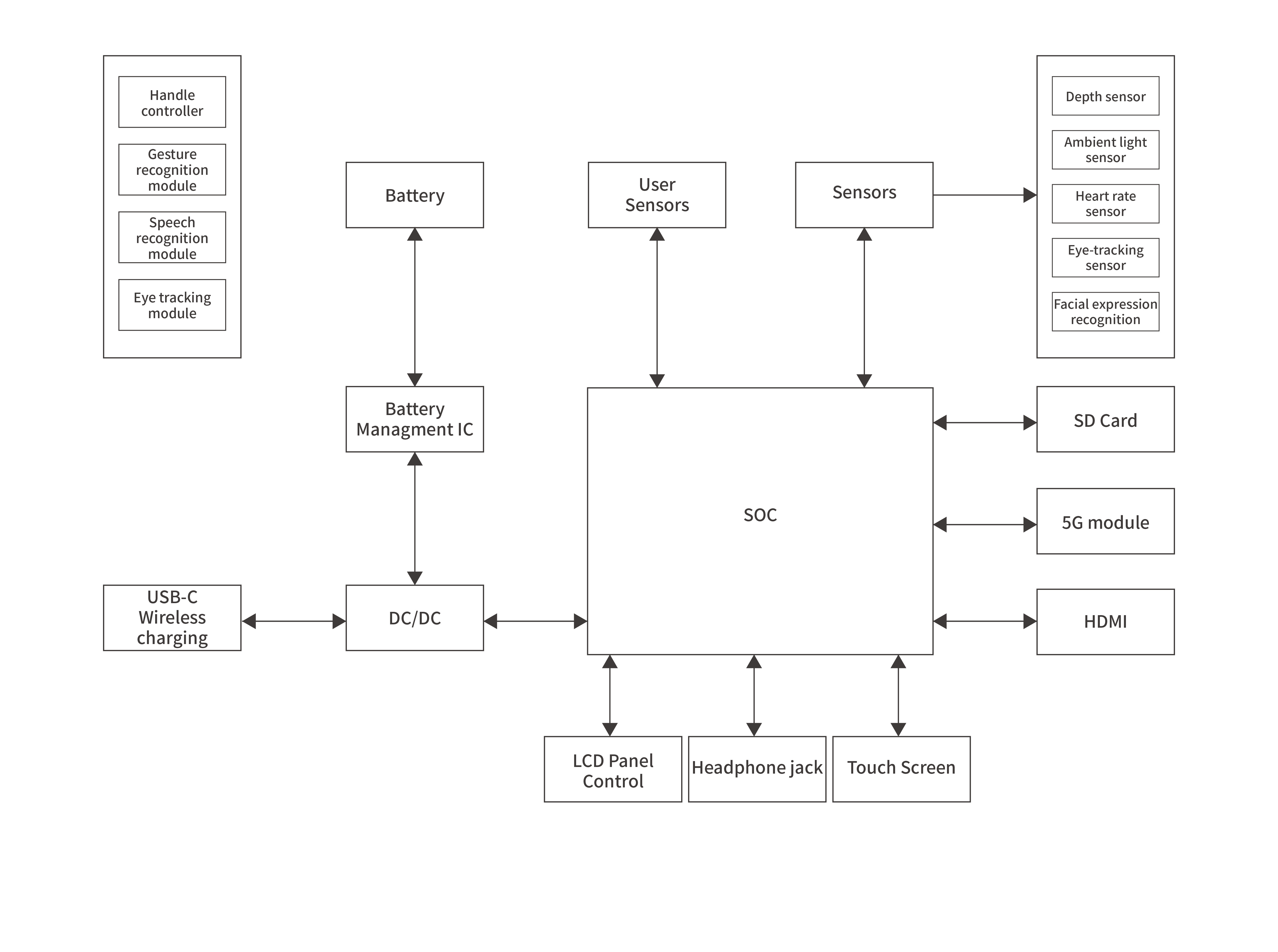
VR headsets create immersive experiences through high frame rate displays and sub-millimeter level tracking technology, which places extreme demands on the real-time performance of data transmission. Addressing the stringent signal integrity requirements of USB-C or DP interfaces when transmitting 4K/8K ultra-high-definition video, and the risk of electrostatic discharge (ESD) from frequent user contact with the device casing, we offer ultra-low capacitance (as low as 0.1pF) protection solutions. These solutions effectively absorb transient pulses without affecting the eye diagram quality of the high-speed data link, preventing sensor data loss or image distortion, ensuring accurate response of the spatial positioning system, and providing users with a stable, smooth, and secure entry point into the virtual world.