
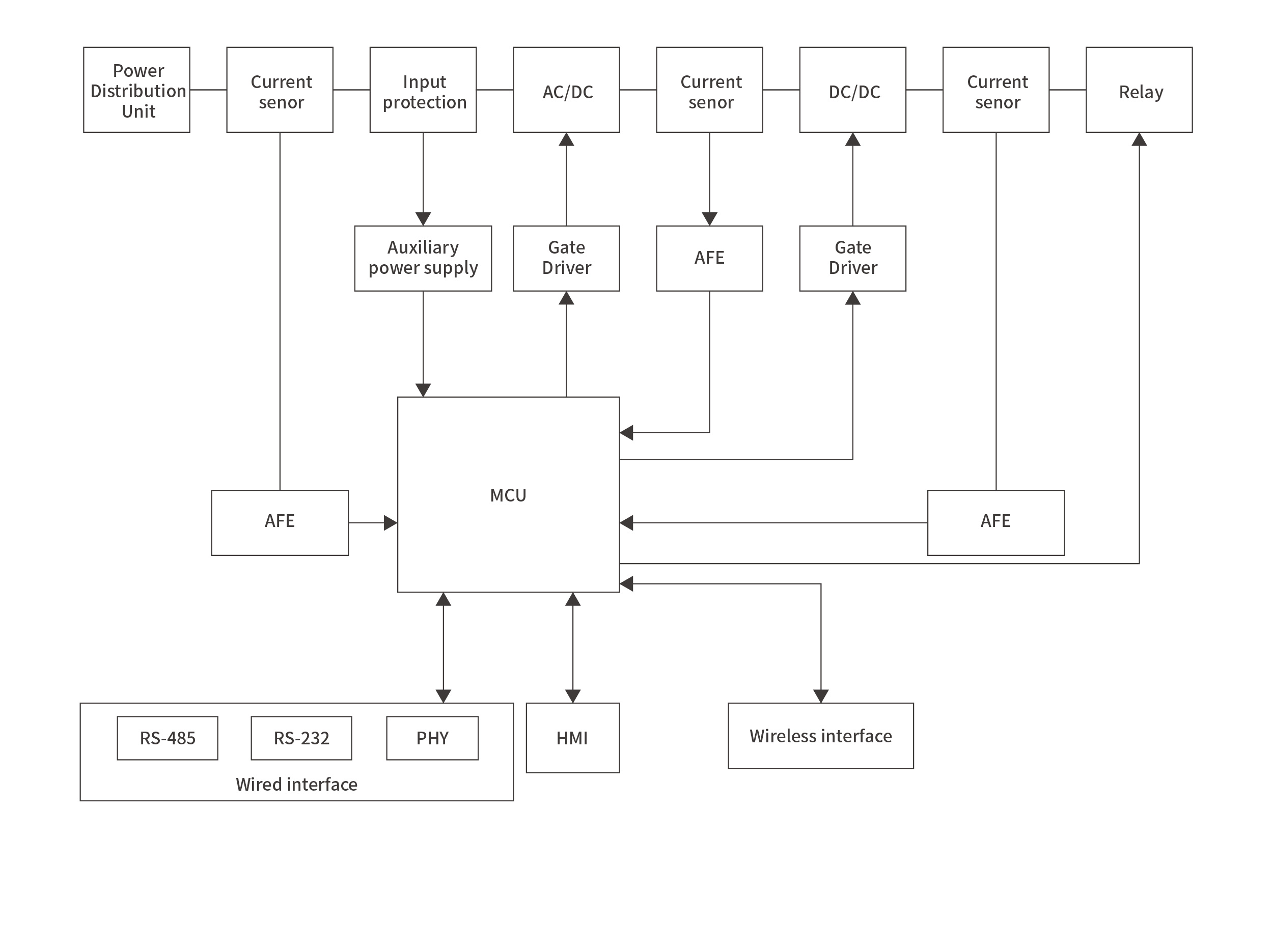
As a high-speed charging hub for new energy vehicles, DC charging piles integrate complex power conversion modules (rectifiers) and control systems. Because the system directly inputs high-voltage DC power to the battery pack, even minor power surges or electrical faults can lead to serious consequences. We offer comprehensive surge protection and thermal management solutions for the high-power characteristics of DC charging piles. For high-speed communication links between the charging pile and the vehicle (such as the CAN bus), we have deeply integrated an ultra-low capacitance protection array to ensure undistorted data transmission even under high-current conditions. Our ruggedization technology not only protects the core controller of the charging pile but also provides a robust overvoltage barrier for high-performance power devices (such as SiC/IGBTs) in the charging module, contributing to a safer, faster, and more efficient charging service.