
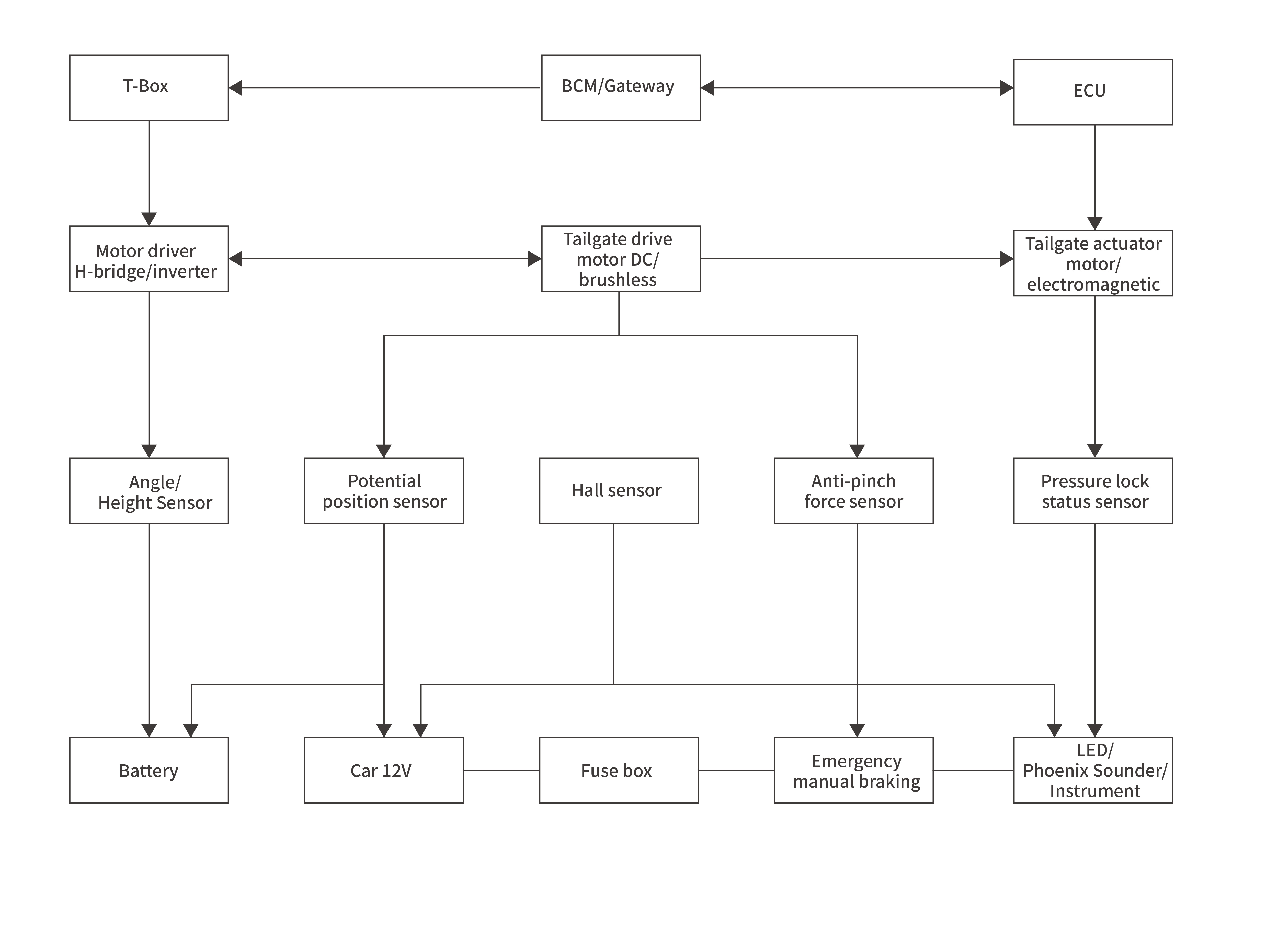
The rear door module is responsible for the precise opening and closing of the power tailgate and its anti-pinch safety. By integrating precision protection components into the power drive logic, we effectively address the drastic voltage fluctuations of the tailgate motor during operation. Our solution ensures the integrity of the data link between the sensor acquisition and the actuator, improving the response accuracy and long-term mechanical robustness of the power tailgate system.