
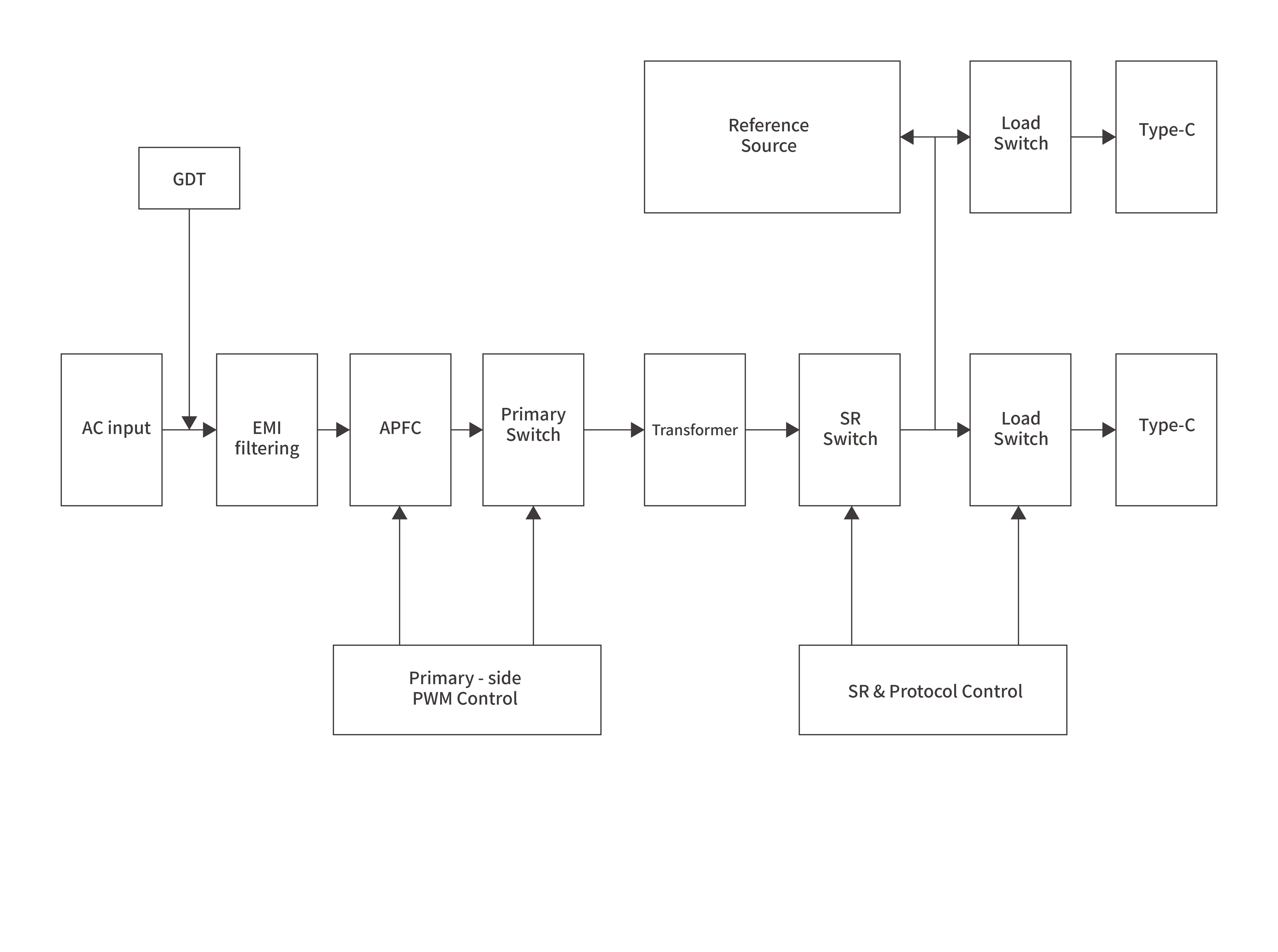
The USB PD protocol has driven the unification of charging from smartphones to high-performance laptops, but its complex voltage negotiation (5V-48V) places extreme demands on circuit safety. To address the arcing surges generated during hot-plugging of the Type-C interface, and the catastrophic risks of short circuits between the CC/SBU pin and the high-voltage VBUS pin, we offer integrated overvoltage protection (OVP) and ultra-fast ESD clamping solutions. These components feature extremely low on-resistance and high withstand voltage characteristics, ensuring accurate data exchange of the PD control protocol while effectively isolating abnormal voltage surges, guaranteeing the physical robustness of the bidirectional system between the charging and receiving ends.